Ba15s mit LEDs |
![]() |
|
Nachdem der Umbau von Ba7s gut funktioniert hatte,
wollte ich mich mit der Ba15s beschäftigen. Leider stößt man dabei an bestimmte
Grenzen. Der Grund liegt in der wesentlich größeren Leistung. Denn die Ba7s als
Glühlampe liegt bei nur zwei Watt, wohingegen die Ba15 mehr als das
Zahnfache erreichen kann. Mit einem erfolgversprechenden Erzeugnis habe ich mich näher beschäftigt. Die LEDs im Inneren haben dort eine Flussspannung von jeweils etwa 8 V. Dem Hersteller ist es offenbar gelungen, mehrere Einzelsegmente innerhalb in Reihe zu schalten. Es ist also kein Wunder, dass es diese Lampen nicht für 6 V gibt. Aber ein Umbau ist möglich. Der Diffusor mit seinen hervorragenden optischen Eigenschaften ist thermoplastisch mit dem Sockel verklebt. Das lässt sich gut trennen. |
| Im Inneren habe ich diese Schaltung vorgefunden: | ![]() |
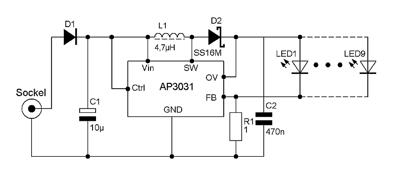
| Die neue Schaltung sieht so aus: | ![]() |
| Das muss dann auf eine kleine Platine, damit es in den Lampensockel passt: | ![]() |
| Die ursprüngliche Bestückung kann bleiben: | ![]() |
| So, jetzt leuchtet sie mit 6 Volt: | ![]() |
|
Mein ursprüngliches Ziel, eine Lampe für den Spannungsbereich von 4 Volt bis 16 Volt
(wie bei der Ba7s) zu bauen habe ich leider nicht erreicht. Es war weder möglich, die
vorgefunden LEDs anders zu verdrahten, noch geeignete (gelbe) LEDs zu bekommen.
(Ich hatte tatsächlich diverse Erzeugnisse getestet.) Die Zukunft soll das richten. |