Der Bau eines Stroboskopes


Zweck

Der Zweck des Stroboskops ist die Einstellung des Zündzeitpunktes während der Motor läuft.
Zum genauen Arbeitsablauf gibt es hier eine ausführliche Beschreibung
Dort wird die Verwendung von Fotoblitzlampen und auch von Neonglimmlampen erwähnt.
Inzwischen gibt es aber LEDs mit einer sehr hohen Helligkeit. Deshalb war die Idee, eine normale Taschenlampe zum Stroboskop umzubauen. Man bekommt zum kleinen Preis eine Hochleistungs-LED samt Kühlblech und Parabolreflektor und ein handliches Gehäuse. Obendrauf gibt es noch einen Li-Ion-Akku samt Ladeelektronik, was man vielleicht noch anderweitig verwenden könnte.

Der Schaltplan:

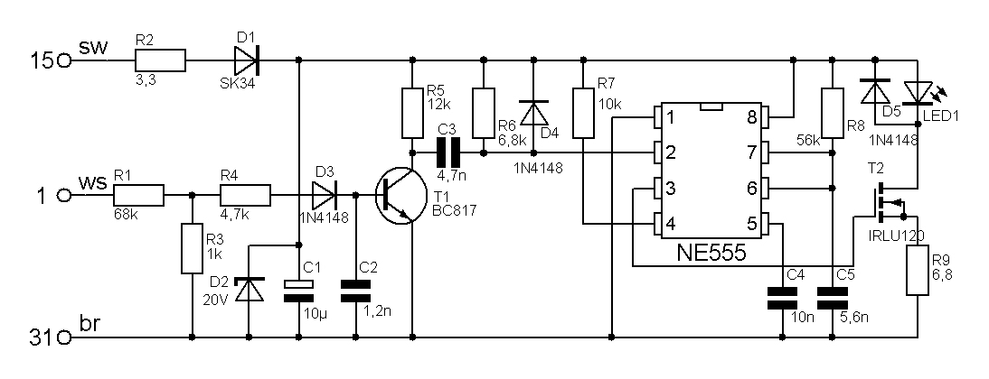
Beschreibung

Wird der Stromfluss durch die Zündspule unterbrochen, dann entsteht ein Spannungsimpuls von mehreren hundert Volt. Der Teiler R1/R3 sorgt dafür, dass nur dieser Impuls verarbeitet wird. Über D3 wird C2 aufgeladen und steuert T1. Weil der Eingansimpuls in seiner Länge von verschiedenen und kaum beeinflussbaren Faktoren abhängt, bilden C3 und R6 die Ansteuerung des nachfolgenden Timer-ICs. D4 schützt den Eingang. Die Leuchtdauer der LED ist mit R8 und C5 festgelegt. Möglicherweise muss der Wert von C5 noch verkleinert werden, um kürzere Zeiten zu erreichen. T2 und R9 fungieren als geschaltete Stromsenke. D5 schützt die LED.
R2 und D2 mussten nachträglich hinzugefügt werden, um die Zerstörung des NE555 durch versehentliche Falschpolung der Anschlüsse zu verhindern.

Der praktische Aufbau

Das ist das Angebot
des Händlers für die
Taschenlampe,

der geänderte
Innenaufbau

(Testplatine)
und hier das neue
endgültige Platinchen:

Fortsetzung

Da die Schaltung mit dem NE555 Lichtblitze von konstanter Dauer erzeugt, ist der beleuchtete Winkelbereich von der Drehzahl abhängig. Mit der gewählten Dimensionierung ergeben sich 2° pro 1000 rpm. Das sind dann beispielsweise 8° bei 4000 rpm. Dadurch erscheint auch die Lichtstärke bei kleinen Drehzahlen geringer.
Um bei allen Drehzahlen denselben Winkelbereich zu beleuchten, ist etwas Rechentechnik erforderlich. Allerdings lässt sich dann auch gleich noch das in der Lampe verbaute kleine LED-Display für die Anzeige der Drehzahl verwenden.

Beschreibung

Die Eingangsschaltung ist wieder dieselbe wie bei der analogen Variante.
R1 und D3 schützen vor versehentlicher Falschpolung. VR1 kommt hinzu, weil der µC mit maximal 5 Volt betrieben werden darf. Deshalb hat R12 auch einen geringeren Wert als R9 in der ersten Schaltung.
Das kleine Display zeigt bei der Taschenlampe den Ladezustand des Akkus an. Für eine Drehzahlanzeige genügen diese 2+1/2 Stellen nicht. Deshalb wird bei 2000 rpm der Messbereich automatisch zwischen x10 und x100 umgeschaltet.

der geänderte
Innenaufbau

(Testplatine)
und hier das neue
endgültige Platinchen: