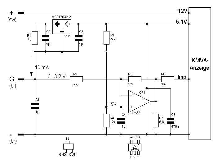
| Das einst verwendete Instrument enthält eine Brückenschaltung um den Zeigerausschlag unabhängig von der
Bordspannung zu machen. Vollausschlag wird bei einer Verbindung von (G) und (-) erzielt. Je größer
der Widerstand wird, desto mehr geht der Zeiger auf die Anfangsposition. Am Ende sind das 200 Ohm. Deshalb muss
die KMVA-Anzeige durch eine kleine Elektronik angepasst werden. Die Schaltung wird mit der stabilisierten Spannung
versorgt, die für den originalen KMVA-Geber in der Anzeige erzeugt wird. VR1 liefert einen konstanten Strom
für den Tankgeber, damit die Spannung genau dem Widerstandswert folgt. Diese wird mit einem invertierendem
Verstärker in der Mitte gespiegelt. Denn es müssen alle LEDs bei null Ohm leuchten. |
 |
Die Stromquelle muss wegen der relativ geringen Spannungsdifferenz mit einem LDO-Regler gebaut werden.
Für den OPV habe ich den LM321 verwendet. Er ist seit Jahrzehnten (auch als LM324 und LM358) bewährt,
preiswert und gut beschaffbar. Der Pull Down Widerstand R7 ist hier sowohl notwendig, als er auch zum Abgleich
für das Verlöschen der ersten LED verwendet werden kann. Der Endwert kann mit R6 abgeglichen werden, denn
er bildet einen Spannungsteiler mit dem in der Anzeige verbauten Eingangswiderstand von 75 kOhm.
|